兴发xf936
湖南省地质院
搜索
加入收藏
网站首页
单位概况
兴发xf936简介
组织机构
企业文化
企业资质
企业声誉
营业规模
大口径桩 (井) 施工
地基兴发xf936全域施工
施工总承包营业
大地质服务业
明星工程
桥梁工程
公路工程
铁路工程
总承包工程
新闻中心
公示通告
公司新闻
行业新闻
员工风范
信息果真
人事信息
谋划管理
联系兴发xf936
您现在的位置:
网站首页
新闻中心
公示通告
公示通告
公司新闻
行业新闻
员工风范
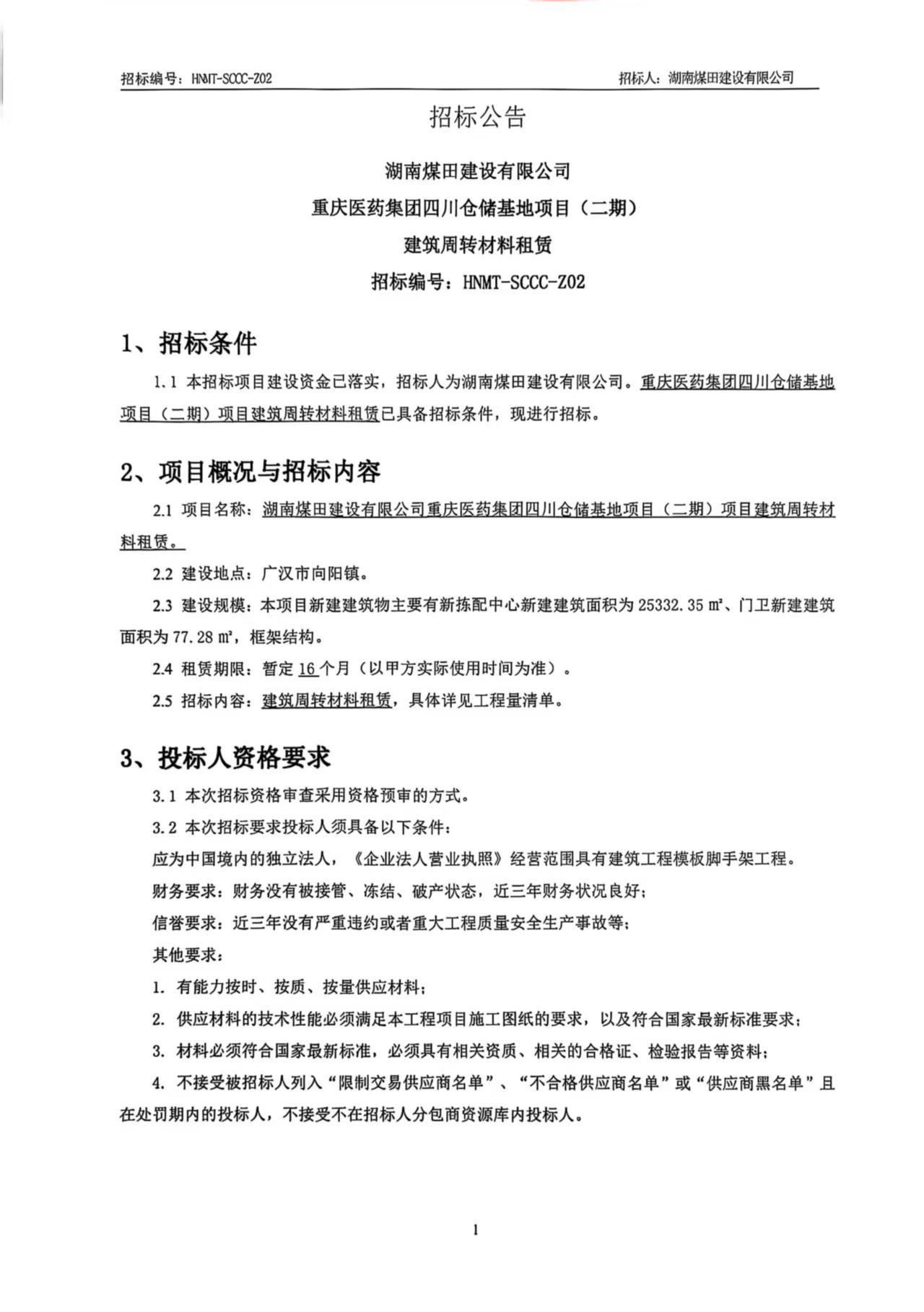
湖南煤田建设有限公司重庆医药集团四川仓储基地(二期)修建周转质料租赁招标通告
2025-11-19
0
分享链接:
上一篇:
湖南煤田建设有限公司重庆医药集团四川仓储基地(二期)水稳层物资采购招标通告
下一篇:
廖凤初、雷建斌深入兴发xf936公司四川项目调研
To Top
首页
资讯电话
置顶
网站地图